本科成都落户 买房(今天开始,成都落户即可买房)
时间:2022-09-09 19:26:21 浏览:
次
本科成都落户 买房
落户成都就可以买房吗
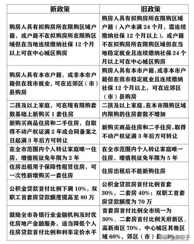
成都的楼市政策大变,限购政策出现了重大的变化。要买房卖房的建议大家保存收藏。
第一,落户成都,马上就可以买房。
第二,没有户口的,有一年社保也可以马上买。第三,满二唯一的房子免增值税。
第四,二胎家庭可以有三套。
第五,限售从三年变成了两年。
第六,公积金贷款首付两成,最高可以贷八十万。
第七,只要把房子出租变成保障性住房,五年内不上市交易,就可以再买一套。
那么这样的变化后,对于成都房价有啥子影响喃,是直接起飞呢还是降价清盘,欢迎大家讨论。
今天开始,成都落户即可买房,落户成都就可以买房吗
相关文章

关注微信公众号