新年还没开始,各地抢人大战已经打响。
仅在上个月,包括桂林、晋江、呼和浩特、南宁、保定等在内约25城均发布人才补贴、新城市居民落户购房补贴等政策。
在更早之前,西安甚至创下一天落户8000人的战绩。从零门槛落户到撒钱补贴,一二线城市已经从抢“人才”进化到了抢“人”,落户门槛一低再低。

作为西部最大的中心城市,成都在抢人大战中却长期处于中游水平,暂时落后于西安、杭州、重庆、长沙等城市。

数据来源于国民经略
七普之后,成都已经意识到,政策再不给力点,人口新增真的hold不住了。
所以就在上周,成都印发了关于成都市户籍迁入登记管理办法的通知,全面放宽落户限制,提前打响2022年抢人大战。

在最新公布的落户政策中,重点放开了专科落户限制,并且放开了投靠落户,对很多受限于资格与顺位的人而言,将是极大的利好消息。
具体到新政策的内容,最重要的变化有一条:
大专落户成都
1,全日制大专生毕业且35岁以下,立马可以落户东部新区或近郊;
2,还可以把户口从东部新区或近郊区转到主城区,只需要在主城区(高新区、天府新区、老5区)有单位社保;
最新!成都市户籍迁入登记管理办法出炉!
大专可直接落户近郊区后,中心城区房票将大大增加;
关于学历落户的政策沿革,过去规定往届大专生只能落户远郊区,实际操作中,再通过平迁获得一二圈层的户口。
大专应届需要缴纳一个月社保,大专往届生只能落户远郊,然后再根据社保情况来平迁,这个周期至少都是1-2年。
但这次新政出台后,大专生只要35岁以下,可以直接落户近郊区,而且在政策上允许从东部新区、近郊区转到主城区。
这将大大增加成都主城区房票。联想到2021年,成都摇号人数大幅下降,三倍熔断项目仅占全年取证新盘的7%左右,摇号人数超1000的项目仅有25个。
2021年摇号人数超1000人的新盘
在主城和近郊大专落户放开后,通过调整社保(换工作、挂靠等),直接刚二变刚一。
比如,公子羽户口在绵阳,全日制大专毕业往届生,在武侯区工作并缴纳社保3年,现在他想要购买天府新区的房子。
公子羽换工作到天府新区,并由该公司出具了劳动关系证明。然后,张三通过大专学历落户到双流,再通过工作调整将户口平迁到了天府新区,最终具备了刚一资格。
多数人目前买房的痛点就集中在顺位上,从过去的资格竞争演变为顺位大战,各个区红盘的争夺焦点实际就是刚一之间的竞争。
如果要加入红盘摇号,首先就要获取楼盘所在限购区顺一资格,很多人空有几年社保,但是缺乏该区户口,只有刚二资格,坐看红盘空流泪,现在可以通过这个操作逆天改命。
有两个大家比较关注的问题也一并解答了:
一、投靠是否能获取购房资格?分三种情况:
1、父母系外地(成都市行政区域以外)户籍通过投靠子女落户我市的不能作为单独家庭购房;
2、父母原系本市户籍居民因投靠子女进行全域迁移的能作为单独家庭购房;
3、父母原系外地户籍通过购房、学历入户、离退休等原因入户成都,后因投靠子女进行全域迁移的,能作为单独家庭购房。
二、落到近郊区再平迁其它区域有什么限制要求?
市域内户口迁移,对户口迁入成都的时间长短、迁入成都的入户原因、住房面积大小等没有限制条件;

从这次落户调整中,能很明显看出来,在降容、中优政策下,引导人口向近郊区外溢会成为未来的趋势。
到底应该落到哪个区,除了结合自己的工作生活半径,最后还是要看房价的脸色,建议根据自己预算谨慎选择。
优先推荐落户的区域是高新南区;
高新南作为发展最成功的新区,拥有最好的城市界面,同时也是产业、人口较为密集的新区。
成都两大豪宅区,其中的金融城就在高新南,目前也是成都房价天花板。
从限购规则的角度来看,高新南能够买除近郊五区外任何区域,唯一的问题在于,高新南内部供应太少,买新房太内卷了。
其次推荐成华、天府新区,供应相对较大;
五城、天府新区,是成都土储最丰富的两个区,除非你是极致刚需,要去近郊抢为数不多的红盘,否则都建议落这几个区域。
从去年的供应情况来看,天府新区和成华区供应量最大,合计达到25宗,推荐预算在300-500万这部分购房者可以考虑落户。

图源CRIC研究年报
近郊区只适合刚需,但目前价格也是普涨;
近郊区双流、郫都、温江、龙泉驿房价已经在上一轮补涨中处于高位,性价比并不高,去年几个红盘开完后,目前在售项目均价基本都在1.6万/㎡以上,比如下面这几个:
人工统计,仅供参考
相对而言,北门虽然不太招人待见,但确实是目前门槛较低的区域,比如今天上午取证的汇景新城,清水均价7600元/㎡,紧挨地铁3号线,上批次也是三倍熔断项目。
建议预算有限、通勤要求不高的购房者可以优先考虑,但一定要是沿地铁3、5号线的地铁房,大丰、毗河、成都医学院等板块均可。

大的调整应该不会出现,目前成都政策收紧空间有限,可用的调控工具实际在去年基本都用了一遍。
比如放款时间延长、利率提高到全国第一、三倍熔断顺位制度、双限地、指导价等等,今年成都楼市再起风浪的概率极小。

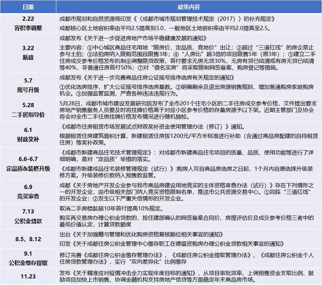
中指研究院整理
与之相反,全国楼市在这一轮调整中,整体都较低迷,反而会在一些细节方面,解决合理的购房需求,避免政策误伤。
这次对落户政策的调整实际也相当谨慎,核心区5+2没有太大变动,对投靠落户购房也未放开。
不过小的政策红利还是会释放,比如这次对专科落户,就放开了近郊区,各位可以随时关注我们,有类似的政策红利,我们会第一时间告诉大家哦~

关注微信公众号